BirdHouse
(2024)
UX Case Study
My Role
- UX & UI Designer
- Visual & Graphic Designer
- UX Researcher
- Slick Deck Designer & Presenter
Team
- Justice Gin
- Breanna Tam
- Jaymi Denise
- Jason Nhan
Tools
- Figma
- Illustrator
- Procreate
- Pencil Sketching
Project Overview
BirdHouse is an application developed during my final capstone course at the University of Waterloo, guided by Sunlife Financial for the graduating class of Global Business & Digital Arts.
Problem Space 💭
There’s this unspoken expectation for women to work like they don’t have children, and raise children as if they don’t work. This blurred boundary between work and parental responsibility has been an ongoing issue that has negatively impacted mothers and places stress on their mental health.
Our target audience are these working mothers, aged 25-45, experiencing stress-induced anxiety. These stressors are often associated with the challenges of child care. Along with the expectations infulfilling their maternal roles, while working a job that they either want or really need for financial stability.
71 percent of moms surveyed reported losing more than two hours from the work/school day due to taking their child for a doctor visit, underscoring the critical need and importance of more convenient access to healthcare.
Challenges
Inconsistent Communication
Lack of Tools & Support
Lack of Time
File Disorganization
Inconvenient Paper Tracking
Problem Statement
How might we alleviate organizational stressors for mothers by redefining family medical management without disrupting their busy work day?
Research 📖
Rooted in Facts
To actually make a difference for women and guardians experiencing generalized anxiety disorder, as designers we must first gain a thorough understanding of the condition first. Because of this, our research scope was quite expansive. Our research aimed to gain an understanding of not only the disorder itself, but as well as the average workday a mother experiences, technological feasibility, income streams, and future potential for the growth of the platform.
Access to Electronic Medical Records
Currently, there are a myriad of issues that persist within the Canadian medical industry due to paper medical records. Electronic Medical Records (EMRs) allow patient data to be more readily available and legible to patients and healthcare professionals.
EMRs allow healthcare professionals to more easily follow up with patients, and make better decisions due to the availability of up-to-date, comprehensive patient information.
Ultimately, Electronic Medical Records are expected to reduce costs and improve quality of care.

Personas
We created various personas to help guide our design thinking by envisioning the needs and wants that our potential users would experience.
Persona #1

Although our platform focuses on how our product can help the average working class mother, we must take all different needs into account. To ensure our application could actually be helpful to families, we first must ensure that people within families, other than just mothers or caretakers would actually use it.
Persona #2

User Journey Map
By leveraging the insights we gained from created personas of our target audience(s) we can use this data to create a user journey map. This is method is used to identify the opportunities and behaviours of our target users.

Prototyping 📐
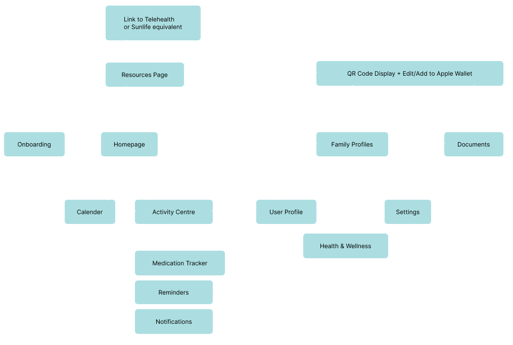
Apart of the User Experience Design team, we needed to ensure the platform we create can be seamlessly integrated into a family/caretaker situation. Additionally, we placed immense importance on creating an intuitive interface to facilitate efficiency for our users. As a result, out site map was revised several times to ensure clarity before moving onto prototyping.
Site Map

Low Fidelity Frames

Branding & Visual Design ✨
Once our low fidelity was created and revised, we needed to prepare for the high fidelity interface design. Which meant the need for the development of a visual brand identity and polished graphics to bring BirdHouse to life. The first foundational step we needed to execute was the creation of a style guide.
Colour Pallette
Primary

Secondary

System Standard Colours

The colour palette consists of a primary teal colour which leans into an earthy tone, contrasted by delicate secondary colours ranging from variations of pink. purples, and yellows.
Logo

Iconography
Typography
Components



BirdHouse: Key Features & Highlights

01
Onboarding
- An easy, and straight-to-the-point onboarding process for our busy user.
- Short, and concise introductory information screens to inform the user of our platform's main functions.
02
Family Profiles
- Stay in the loop! Individuals can add their family and friends within BirdHouse.
- Alternatively, you can create profiles for your children/family & then add documents and reminders related to their profile.
- Family members can adjust their privacy settings within platform settings. With the ability to adjust the visibility of different information for different family members.
- Built in document scanner so uploading medical documents has never been easier.
- Upload documents for not only yourself, but your family members as well. So next time you're at the doctors office, finding Nana's arthritis x-rays will be a breeze!


03
QR Code + Add to Wallet
- Ensure you're most important medical information stays easily accessible, by adding your digital medical card into your Apple wallet.
- Automatically populate patient digital intake forms with a 1 of 1 digital medical card with QR Code.
04
Activity Centre
- This is not your regular notification centre!
- Access both your medication reminders, and your family members. Allowing parents or caretakers to easily track both their own and their child's medication needs.
- General health reminders catered specifically to you! It's too often that our busy lives can cause us to miss annual checkups especially as we age.


05
Calendar + Medication Tracker
- The Medication Tracker feature also spans to the calendar feature on our platform.
- The calendar feature displays time-sensitive reminders in-app to help people organize their time effectively.
- These reminders are either related to health care appointments, personal/family medication reminders, and more.
06
Resource Centre
- Once your insurance provider is connected, users can access their tele-health services or virtual doctors consultations, etc.
- Since the Resource feature is not the main function of our application, we decided it would only serve two major functions: serve as a navigation menu, and a means to connect your insurance provider.
